
本文介绍 Kubernetes 集群中 GPU 硬件故障的检测、诊断和自动恢复方案,综合字节跳动火山、 微软 AKS 和 NVIDIA 的公开的一些生产实践,为 AI Infra 工程师和 SRE 提供系统性的故障处理思路。这块实践经验较少,如有出入还请指出。
为什么需要 GPU 故障自愈
在大规模 GPU 集群中运行 AI 训练和推理任务时,硬件故障是不可避免的:
训练中断损失大
一次掉卡可能导致几天甚至几周的训练工作丢失 人工运维成本高
凌晨收到告警,手动登录节点排查,影响睡眠和工作效率 误判影响可用性
过于激进的故障响应会导致健康节点被错误下线 资源浪费严重
故障 GPU 继续分配给新任务,导致任务反复失败
核心目标: 在保证集群健康的前提下,最小化对运行中任务的影响,自动化故障发现和恢复流程。
一些常见 GPU 故障
根据生产环境统计,GPU 故障主要分为四类:
故障码查询可以看官网 https://docs.nvidia.com/deploy/xid-errors/analyzing-xid-catalog.html。下面仅仅列举几个常见错误,更多故障现象原因分析可以参考官网。
1. 掉卡故障(最严重)
现象:
GPU 从 nvidia-smi 输出中消失 驱动报告 "GPU has fallen off the bus" XID 79(ROBUST_CHANNEL_GPU_HAS_FALLEN_OFF_THE_BUS) 错误出现在内核日志中
原因:
PCIe 链路不稳定(服务器散热、电源问题) 硬件故障(GPU 本身损坏) 驱动崩溃
影响: 使用该 GPU 的所有容器立即失败,训练任务中断
2. 链路故障(多卡训练杀手)
现象:
NVLink 带宽下降 XID 74 (NVLINK_ERROR)错误(NVLink 训练/初始化错误) 多 GPU 通信性能显著降低
原因:
NVLink 物理连接问题 Fabric Manager 配置错误 GPU 拓扑变化
影响: 分布式训练性能下降 50% 以上,甚至训练无法收敛
3. 内存故障(数据正确性风险)
现象:
XID 92、94、95 错误 或者GPU 内存重映射事件 训练 loss 出现 NaN 或异常波动
原因:
硬件内存缺陷 过热 电压不稳定
影响: 计算结果不可信,训练可能产生错误的模型
4. 驱动故障(最常见但易恢复)
现象:
NVML API 调用超时或失败 容器运行时报告设备插件错误 Pod 卡在 ContainerCreating 状态
原因:
驱动版本不兼容 内核模块崩溃 Device Plugin 重启
影响: 新任务无法调度到该节点,但通常重启服务即可恢复
故障检测方案
核心工具:DCGM Exporter
NVIDIA Data Center GPU Manager (DCGM) 是生产环境 GPU 监控的事实标准。
可以结合下文内容 https://openobserve.ai/blog/how-to-monitor-nvidia-gpu/ 介绍了 OpenObserve 和 DCGM Exporter 相结合的文档。
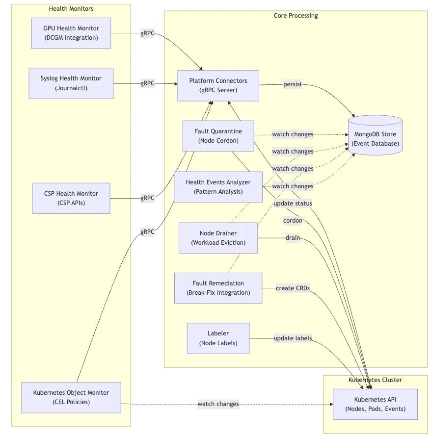
新工具 NVSentinel
https://github.com/NVIDIA/NVSentinel/
全面监控 :实时检测 GPU、NVSwitch 及系统级故障 自动化修复 :智能故障处理,包含电网、排水和故障修复工作流程 模块化架构 :可插拔健康监测器,配备标准化 gRPC 接口 高可用性 :Kubernetes 原生设计,支持复制品和领导者选举 实时处理 :具有即时故障响应的事件驱动架构 持久存储 :基于 MongoDB 的事件存储,具有实时更新的变更流 优雅处理 :协调工作量驱逐,并可配置超时 元数据丰富 :通过云提供商和节点元数据自动增强健康事件

辅助工具:Node Problem Detector
用于将 GPU 故障转换为 Kubernetes 原生的 NodeCondition。
可以参考 Azure 的实践经验 https://learn.microsoft.com/en-us/azure/aks/gpu-health-monitoring
Kube 社区新工具 Node Readiness Controller
https://github.com/kubernetes-sigs/node-readiness-controller
一个为节点提供细粒度声明准备的 Kubernetes 控制器。它确保节点只有在所有必要组件(如网络代理、GPU 驱动、存储驱动或自定义健康检查)完全准备好时才接受工作负载。
定义工作负载的自定义准备度 根据状态自动污染和清除节点 支持持续准备执行,阻止熔断情景的调度 与现有的问题检测器如 NPD 或任何自定义守护进程/节点插件集成,以实现报告准备度
下面是设计稿中的例子如下:
// Need GPU ready apiVersion: v1 kind: Pod metadata: name: gpu-app-1 spec: nodeReadinessRequirements: - conditionType: "network.kubernetes.io/NetworkProxyReady" status: "True" - conditionType: "nvidia.com/GPUDriversReady" status: "True" containers: ...
此外,这个项目和 Draino https://github.com/planetlabs/draino 有一些类似的效果,但是 DRAINO 有五年不更新了。
其他工具
https://github.com/kubernetes-sigs/node-feature-discovery
三层故障语义模型
将底层硬件信号转换为 Kubernetes 可操作的语义,是自愈的关键。
第一层:NodeCondition(节点级)
用途: 控制调度器行为,防止新任务被分配到问题节点
标准 Condition 类型: (参考微软 AKS)
GPUHealthyGPU 子系统整体健康状态 NVLinkHealthyNVLink 连接状态 GPUDriverHealthy驱动和 NVML 可用性 GPUMemoryHealthyECC 错误在阈值内
触发动作:
自动添加 Taint: gpu.health/unhealthy=true:NoSchedule调度器过滤该节点 触发告警通知运维团队
第二层:DeviceCondition/DeviceStatus(设备级)
用途: 在多 GPU 节点上隔离单个故障 GPU,避免"整机下线"
设计思路: 使用 DRA 的 ResourceClaim 的 Device Status 能力:https://kubernetes.io/docs/concepts/scheduling-eviction/dynamic-resource-allocation/#resourceclaim-device-status (1.33 Beta,默认开启) ,或者创建 GPUDevice CRD 追踪每个 GPU 的健康状态(DRA 方案还不成熟的话,可以尝试这个方案 )
收益:
8 卡节点中 1 卡故障,其他 7 卡仍可用 减少"爆炸半径" 支持 MIG 场景的细粒度隔离
第三层:WorkloadCondition(作业级)
用途: 将硬件故障映射到训练框架语义,支持自动重试/恢复
与训练框架集成, 这个方向我没有具体实践,这里是一个设想
自动替换故障 worker 利用弹性训练机制继续 利用一些原地重启能力触发任务全部 Pod 重启或者重调度
渐进式自愈策略
核心原则: 从低影响到高影响逐步升级,每一步都有验证和回滚机制。
六级自愈动作(设想)
级别 动作 影响范围 恢复时间 风险
------------------------------------------------------------------
L0 检测告警 无 - 无
L1 Cordon + Taint 新调度阻止 < 1 分钟 极低
L2 重启服务 设备插件重启 1-2 分钟 低
(device-plugin/
DRA)
L3 设备隔离 单 GPU 下线 < 1 分钟 低
L4 GPU Reset 使用该 GPU 的 5-10 分钟 中
(nvidia-smi -r) 容器被杀
L5 Node Drain + Reboot 整个节点下线 10-30 分钟 高
L6 节点替换 节点永久下线 数小时 高
策略引擎关键要素
1. 多信号融合(避免误判)
下面是一些小例子
XID 79 出现 + nvidia-smi 失败 + DCGM 健康检查失败
→ 置信度 0.99 → 立即执行 L1 (Cordon)
ECC 错误数上升但 < 阈值
→ 置信度 0.6 → 仅告警监控
2. 迟滞与冷却(避免抖动)
故障需持续 5 分钟才升级到 Unhealthy(类似 kubelet 和 KCM 标注节点状态的逻辑) 执行动作后 30 分钟内不再对同一节点执行相同动作 短时 XID 尖峰进入 Suspect 状态观察
3. 爆炸半径控制(避免雪崩)
每个机架同时最多 10% 节点处于 remediation 状态(类似 Kube 调度器的驱逐熔断设计) 每个 Availability Zone 限制 5% 节点同时重启 NVSwitch domain 内限制 1 个节点操作
4. 工作负载感知
训练任务:更宽松的阈值,优先尝试设备隔离 推理服务:更激进的恢复,快速替换 Pod 尊重 PodDisruptionBudget 设置
故障感知调度
让调度器"知道"哪些节点更健康,避免新任务被分配到风险节点。
Scheduler Plugin & Kueue 集成
健康度评分算法:
GPU Health Score = 1.0
× (1 - 0.4 × XID错误权重) # 40% 权重
× (0.7 + 0.3 × NVLink带宽比) # 30% 权重
× (1 - 0.2 × ECC错误权重) # 20% 权重
× 温度衰减因子 # 10% 权重
最终调度分数 = 健康度评分 × 100
感兴趣可以参考 KEP-5471: Extended Toleration Operators for Threshold-Based Placement,目前已经支持 SLA Based Scheduling,可以结合这里的错误率进行调度方面的优化。
效果:
健康节点(score > 0.9)优先获得关键训练任务 中等健康节点(score 0.7-0.9)用于推理或低优先级任务 低健康节点(score < 0.7)仅用于可中断任务
DRA 健康属性
在 Dynamic Resource Allocation 时代,健康度成为设备选择的一等属性,建议尝试该方案。
apiVersion: resource.k8s.io/v1 kind: ResourceClaim spec: devices: requests: - deviceClassName: gpu.nvidia.com selectors: - cel: expression: | device.health.score > 0.9 && device.health.xidErrors == 0 && device.health.nvlinkStatus == "active"
生产部署建议
第一阶段:检测与监控(1-2 周)
部署 NVIDIA GPU Operator + DCGM Exporter 配置 Prometheus 采集 GPU 指标 创建基础告警规则(XID 79, NVLink 降级) 部署 Grafana 仪表板可视化
验证标准: 能够在 5 分钟内发现并告警 GPU 故障
第二阶段:基础自愈(2-4 周)
部署 Node Problem Detector + 自定义 GPU 检测脚本 部署类似 Draino 实现自动 drain,未来推荐 node readiness controller 实现 配置节点替换策略(Cluster Autoscaler 或者 Karpenter) 建立人工干预流程(GPU reset / 重启)
验证标准: 掉卡故障 30 分钟内自动隔离节点
第三阶段:设备级隔离(1-2 月)
实现 DRA Device Status 或者 GPU Device CRD 和控制器 支持单 GPU 隔离(不影响同节点其他 GPU) 添加故障验证循环(post-check) 实现冷却和限流机制
验证标准: 多 GPU 节点单卡故障时,其他 GPU 仍可用
第四阶段:故障感知调度(2-3 月)
实现 GPU 健康度评分相关的调度机制(新版本的 SLA based 调度,或者使用 Scheduler Plugin) Kueue/Volcano 集成健康度要求 DRA 驱动添加健康属性 实现基于健康度的弹性伸缩
验证标准: 关键训练任务避开低健康度节点
第五阶段:归因与优化(持续)
和 Workloads/作业对照和优化其体验 实现故障归因报告 建立公平计费调整机制 更多优化手段
验证标准: 能够准确追踪每次 GPU 故障到具体Worloads/作业
运维最佳实践
1. 保守启动,逐步自动化
第一个月:仅监控告警,人工处理 第二个月:启用自动 cordon,人工确认后 drain 第三个月:启用完全自动 drain + reboot 持续迭代策略参数(阈值、冷却时间)
2. 建立指标基线
记录每种自愈动作的触发频率 跟踪误判率(false positive rate) 测量 MTTR(Mean Time To Recovery)改善 收集用户反馈(训练中断影响)
3. 安全防护
所有自愈动作需审计日志 GPU reset / reboot 需要审批(至少初期) 使用 RBAC 限制 remediation controller 权限 实现变更通知
4. 与容量规划集成
故障数据输入硬件更换决策 预测性维护(ECC 错误累积趋势) 机架级故障关联分析(电源、散热) 定期演练故障场景
参考资料
行业实践
字节跳动火山引擎: GPU 故障检测及自愈:大幅提升 AI 场景的硬件故障运维效率 GPU 故障检测及自愈:大幅提升 AI 场景的硬件故障运维效率
微软 Azure AKS: Node Problem Detector 官方文档 https://learn.microsoft.com/en-us/azure/aks/node-problem-detector
社区案例
GPU 掉卡排查实战: 记录一个有意思的问题的排查过程 -- K8S Pod GPU 卡掉了怎么办? 记录一个有意思的问题的排查过程 -- K8S Pod GPU 卡掉了怎么办?
Kubernetes GPU 故障排查: 在 Kubernetes 集群上的 GPU 掉卡和故障排查 https://nolebase.ayaka.io/zh-CN/笔记/%20基础设施/%20Kubernetes/在%20Kubernetes%20集群上的%20GPU%20掉卡和故障排查.html
GPU 异常消失处理: nvidia-smi GPU异常消失 程序中断 https://www.cnblogs.com/jisongxie/p/10405302.html
NVIDIA 官方资源
GPU Debug Guidelines: https://docs.nvidia.com/deploy/gpu-debug-guidelines/index.html
DCGM Exporter: https://github.com/NVIDIA/dcgm-exporter
https://docs.nvidia.com/datacenter/dcgm/latest/gpu-telemetry/dcgm-exporter.html
GPU Operator: https://docs.nvidia.com/datacenter/cloud-native/gpu-operator/
NVSentinel(实验预览发布): https://github.com/NVIDIA/NVSentinel/
DRA Driver for GPU: https://github.com/NVIDIA/k8s-dra-driver-gpu
Kubernetes 社区
Node Problem Detector: https://github.com/kubernetes/node-problem-detector
Node Readiness Controller: https://github.com/kubernetes-sigs/node-readiness-controller
Dynamic Resource Allocation: https://kubernetes.io/docs/concepts/scheduling-eviction/dynamic-resource-allocation/
Draino (自动 drain 工具): https://github.com/planetlabs/draino
技术博客
Kubernetes GPU 可观测性集成: https://cloud-atlas.readthedocs.io/zh-cn/latest/kubernetes/gpu/intergrate_gpu_telemetry_into_k8s.html
DCGM Exporter 源码分析: https://www.jianshu.com/p/f38e58864496
文章转载自云原生探索号
(版权归原作者所有,侵删)
免责声明:本文内容来源于网络,所载内容仅供参考。转载仅为学习和交流之目的,如无意中侵犯您的合法权益,请及时联系Docker中文社区!

温馨提示:文章内容系作者个人观点,不代表Docker中文对观点赞同或支持。
版权声明:本文为转载文章,来源于 云原生探索号 ,版权归原作者所有,欢迎分享本文,转载请保留出处!


发表评论